本文へスキップ

会社組織ORGANIZATION

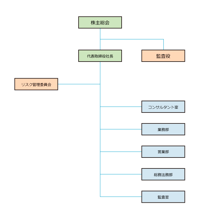
組織図

栄光債権回収株式会社 組織図     令和6年3月1日


 


 
  

栄光債権回収株式会社
(栄光サービサー)

〒231-0041
神奈川県横浜市中区吉田町72番地
サリュートビル6階

代表
TEL 045-253-3311
FAX 045-252-6521

債権回収部門
TEL 045-264-3301
FAX 045-260-0721
フリーダイヤル 0120-94-1811